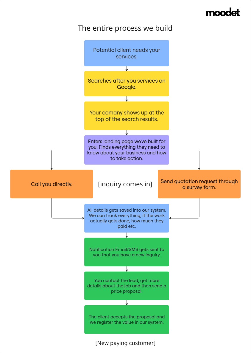
If you want to get more details about our work flow contact us.
At Moodet, we help ambitious, service-businesses achieve predictable growth by installing our custom-built marketing system. Designed to attract high-quality leads and convert them into paying customers, our strategies are laser-focused on one outcome — increasing your revenue and market share.
You’ll get:
- A complete process from first contact to closed deal, all done for you.
- A consistent flow of qualified leads where you'll easily accept or deny the inquiery.
- Data-driven campaigns tailored to your ideal customers.
- Proven funnels and automation that scale with your business.
- Measurable results on exactly how much inquieries are coming in, how much that actually become a closed job for you, and how much that job is worth.
The result? A steady pipeline of opportunities, a stronger position in your market, and the confidence that your marketing is actively driving your business forward every single day.
At Moodet, we create fully custom-built websites that don’t just look stunning — they perform.
Every site is designed to attract your target audience, guide them effortlessly through your brand, and convert them into loyal customers.
You’ll get:
- A high-converting, modern design tailored to your brand.
- Easy-to-manage features with 24/7 support & a 30-day guarantee.
- Seamless systems, automations, and CRM integration.
- On-demand access to our expert developers for future growth.
- During the development we keep very close contact between developers and the client, daily communication with multiple check-ins and feedback loops from the client makes the end result turn out exactly like you want it!
The result? A sleek, user-friendly website that works around the clock to grow your business and set you apart from the competition.

Our growth-partnership is about creating the right conditions for success in an increasingly competitive and connected world. By combining smart strategies, creative ideas and in-depth data analysis, we help you achieve your goals. Whether you want to increase your visibility, engage the right audiences or improve your conversion, we guide you through the entire process. Together we build a sustainable and effective digital presence that not only delivers results today, but also lays the foundation for long-term success.


185
150
130
118
$2 360 000


Discover how our services have helped businesses grow and achieve their goals,
straight from those who know us best.
Wendelinskaffe.se
"I can highly recommend Moodet as a webdevelopment partner. They are very knowledgeable and truly able to communicate with us about our needs. They’re also quick to respond and easy to reach whenever we have questions or want to develop something together. I also recommend their services for Facebook and Instagram advertising, we've had great sales success thanks to the way they structured and communicated the campaigns."
Städsällskapet i Stockholm AB
“I would like to take this opportunity to commend MOODET MARKETING AB for their outstanding work with Städsällskapet. Their professionalism and dedication are truly impressive. The team at MOODET has not only demonstrated an excellent ability to understand our needs, but they have also delivered innovative and effective solutions that have exceeded our expectations. Their strategic thinking and creative ideas have not only strengthened our market presence but also significantly increased our customer base. Particularly impressive is their responsiveness and ability to quickly adapt to changes and new challenges. We look forward to working with you as a long-term partner. I can therefore highly recommend MOODET MARKETING AB to any company seeking a reliable and dynamic marketing partner.”
Objectivo AB
“Elias at Moodet saved me when my previous web developer could no longer complete the job. With clear communication and an open dialogue, Elias quickly figured out what needed to be done. The work was completed faster than I could keep up... and I’m very happy with the result. Elias understood and was able to quickly handle some of my more unique requests as well. I can highly recommend Moodet as a collaborative partner!”
We always prioritize customer satisfaction, and all of our clients are consistently happy with the results we deliver. Providing excellent service and building long-term relationships based on trust and reliability is at the core of our business.
We always prioritize customer satisfaction, and all of our clients are consistently happy with the results we deliver. Providing excellent service and building long-term relationships based on trust and reliability is at the core of our business.
At MOODET, we customize our services to meet your specific business needs, we specialize in helping service companies grow their revenue and profit with a complete growth-system, tweaked for your exact situation, goals, niche etc. We do everything from finding new prospects and first contact, to making sure the deal actually gets closed and then we share how much revenue we've generated for you.
We customize everything to your needs. A side from other agencies that sets up a campaign, let it run and hope it works, we build an entire system for you, just to make the process from new prospect to paying customer completely automated from your perspective. We don't offer some "one size fits all solution". We've never heard of another agency that builds systems like this. If you would like to know how a similar system would look like in your business, head to the contact page and let us know. We always offer completely free audits of your situation and give a proposal for a potential arrangement.
When you partner with us, we start by conducting a complete analysis of your current business, and then develop a customized strategy to help you achieve your desired goals. We always prioritize close contacts and feedback loops with out customers. If you have a issue or a urgent question you will a private number to someone in our team which you can contact at any time for instant support.
Please book in though the button "I'M READY TO SCALE" above.
Otherwise you can contact us via email: [email protected]. Or through the contact page. For urgent matters call/text +46 72 516 18 70